2月28日,陕西省高职高专2026年“秦马磨课会”思想道德与法治课程现场教学展示活动在陕西职业技术学院举行,全省27所高职高专院校的马克思主义学院院长及百余名思政课教师参加活动。我校马克思主义学院负责人王康、参赛教师陈欢、董喜萍及青年教师代表任蒙蒙参与此次活动。

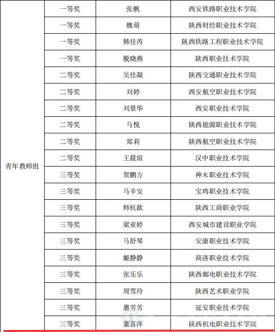
本次“秦马磨课会”思想道德与法治课程教学展示活动采用“线上初赛+现场展示”的双轨赛制,设置青年教师组和骨干教师组两个竞赛单元。经过激烈角逐,我校马克思主义学院教师陈欢荣获骨干组二等奖,董喜萍荣获青年组三等奖。


本次成绩的取得,是学校持续深化思政课改革创新、加强思政教师队伍建设的重要成果。学校将以此为契机,坚持以赛促教、以赛促研、以赛促改,全面推进“大思政课”建设,不断推动学校思想政治工作高质量发展,努力培养担当民族复兴大任的时代新人。
文 字:陈 欢
图 片:董喜萍
审 核:王 康
编 辑:赵 珊